Digitale Landschaften und Transformation für Souveränität
DLTS IT-Engineering - Ihr Spezialist für IT-Infrastruktur, Open Source Technologien, Automatisierung von Prozessen und Softwareentwicklung.

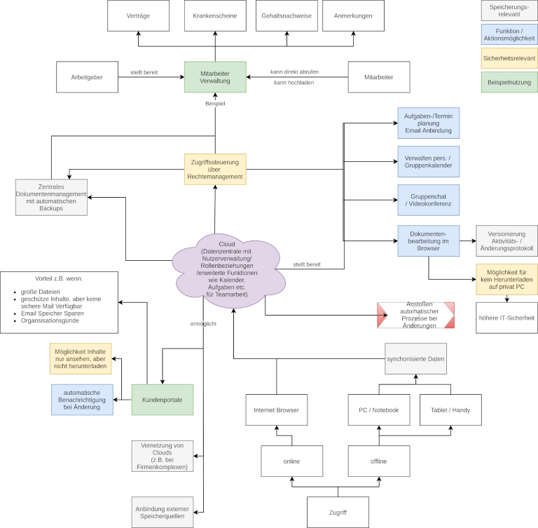
All in One
Wir unterstützen kleine und mittelständische Unternehmen (KMU) und Organisationen bei der Planung, Konzeption und Umsetzung von IT- und Anwendungsinfrastruktur, sowie der Entwicklung individueller Software und begleiten Sie auf dem Gesamtprozess von Anfang an über alle Ebenen, bis hin zu langfristigem Support und Wartung.

Infrastruktur - Das Rückgrat erfolgreicher IT Projekte
Virtualisierte Linux Server, Container Architekturen, reproduzierbare Infrastruktur, automatisierte Verteilungen (Deployments) und strenge IT-Sicherheit sind unsere Elemente der Wahl für moderne, langlebige, sichere und zukunftsfähige Systeme.
Flexible Umgebungen, digitale Souveränität und der Schutz sensibler Daten sind für uns essentiell, deshalb nutzen wir entsprechend angepasste und konfigurierte Betriebssysteme und favorisieren Open Source Technologien und Anwendungen.
Wir migrieren und modernisieren auch bestehende Systeme und härten deren IT-Sicherheit.
Betriebssystem Images mit Applikationslösungen stellen wir auf Wunsch für bestehende Infrastruktur bereit oder übernehmen ein zugehöriges Hosting.

Mehr als Webhosting im Glaskasten
Wir sind kein Massenhoster und können daher individuell IT-Landschaften auf Ihre Bedürfnisse zugeschnitten realisieren.
Durch die vollständige Kontrolle über die Betriebssysteme ist die Architektur- und Anwendungsgestaltung beliebig realisierbar.
Exotisches CMS, Datenbanksystem oder Programmiersprache? Parallele, multiple Versionen, oder individuelle Systempakete? Kein Problem!
Ihre IT-Lösungen hosten wir DSGVO konform in ISO 27001-zertifizierten, sicheren Rechenzentren in Deutschland mit leistungsstarker Hardware oder auch innerhalb Ihrer bestehenden .

Moderne Applikationen, beliebige Integrationen
Prinzipiell unterstützen wir jede Software / Anwendung, welche als Container (Docker / Podman), virtuelle Maschine (VM), systemd-Prozess oder nix-Paket ausgeführt werden kann.
Ob Einzelanwendung wie Webseite, Home-Office freundliches Online-Office, kombinierte Setups wie Online Shop mit Testsystem, hauseigener Middlware und KI-gestützter Automatisierungsplattform, oder multi Server High Availability Cluster mit Traffic Gateway, Load Balancer, mehreren Datenbanken plus Anwendungen, gekoppelt über Single Sign On Systeme - Ihrem Individualisierungsgrad sind nahezu keine Grenzen gesetzt.
Unser Fokus liegt hierbei auf Open Source Software, siehe FAQ

Softwareentwicklung
Systeme und Anwendungen anpassen, erweitern, verbinden oder kreieren - unser Portfolio reicht von kleinen bis umfangreichen Projekten.
Dazu gehören Tabellenkalkulations-Dashboards, individuell gestaltete (interaktive) Webseiten bis hin zu komplexeren Mehrnutzer-(Web-)Anwendungen und Middleware-Systemen, die einen Verbund aus verschiedenen Anwendungen bilden, sowie Automatisierungsroutinen, Systemmodifikation / Plugins, Schnittstellen (APIs) und CLI-Tools.
Wir fördern Digitalisierung, sowie Aufwands- und Kostenoptimierung durch Automatisierung über Daten- und Kommunikationsschnittstellen und die Wettbewerbs- und Zukunftsfähigkeit durch zielgerichtete Individuallösungen.
Unsere Dienstleistungen
Consulting
- Konzeption IT-Infrastruktur
- IT-Anwendungen und Open Source
- IT-Sicherheit und Optimierung
- Installation und Konfiguration von Anwendungen
- DSGVO und Datenschutz im Kontext von IT
- Schulungen / Workshops
- Web- / Videokonferenzen
- Fernwartung (über unseren Rust-Desk Server)
IT-Systeme und Operations
- Konstruktion Linux basierter IT-Landschaften
- Hosting (via IaaS Provider im DACH-Raum)
- Linux Administration / Wartungstätigkeiten
- Systemhärtung (Cybersecurity Tuning)
- verschlüsselte Multi Retention Backups
- Containerisisierung / Migration
- inkrementelle Software-Upgrades (z.B. sensible Versionssprünge bei Nextcloud oder Gitlab)
- Continious Integration / Automatisierungskonzepte
Integrationen
- Cloudsysteme
- Dokumentenmanagement (DMS)
- Konferenzsysteme / Groupware
- CMS / CRM / ERP
- Low Code / Automation
- Single Sign On (SSO)
- Datenbanken
- Monitoring Systeme
- Backup / IT-Security
- weitere / auf Anfrage
Softwareentwicklung
- Full-Stack Client-Server Webanwendungen
- Dienste / Automatisierung
- Middleware
- CLI Anwendungen
- Schnittstellen (APIs)
- Modifikation von Open Source Systemen
- Plugins / Module
- Datenbanken
- Bibliotheken / Algorithmen / Engines
Auswahl an (kombiniert) integrierbaren Applikationen
Dokumentenmanagement
- Nextcloud
- Paperless-ngx
- Documenso
Online Office / Team- / Groupware
- Nextcloud / Collabora Online
- Jitsi Meet
- OpenTalk
Aufgaben- / Projektmanagement
- GitLab
- Taiga
- OpenProject
CRM / Kundenverwaltung
- EspoCRM
Warenwirtschaft / ERP
- ERPNext
E-Commerce / Online Shop
- Shopware
Rechnungsmanagement
- InvoiceNinja
Versionskontrolle / Entwicklung
- Forgejo
- GitLab
Ticket-Systems / HelpDesk
- Zamad
- GitLab
Datenbank
- MariaDB
- PostgresSQL
- neo4j
- Redis
Backup
- Syncthing
- Borgmatic
- Restic
Monitoring
- Grafana / ELK | OpenSearch
- Icinga
- CheckMK
- Prometheus
Automatisierung
- n8n
- Windmill
- EspoCRM
Low / No Code Plattform
- Baserow
- Corteza
- Rei3
KI
- Ollama
- OpenWebUI
- OpenCode
CMS
- Grav CMS
- Joomla
- Wordpress
Online Learning
- Big Blue Button
- Moodle
Passwort-Management
- Vaultwarden
- AliasVault
Single Sign On (SSO)
- GitLab
- KeyCloak
- Authelia
- Authentik
VPN / Remote Access
- Wireguard
- Headscale
- OpenVPN
- Rust Desk Server
All-In-One-Systeme
- Nextcloud (Dokumente, Zusammenarbeit, Kommunikation, Aufgabenplanung, uvm.)
- ERPNext (CRM, ERP, Personal, Website, Online Shop)
- Bitrix 24 (Dokumente, Zusammenarbeit, Personal, CRM, Warenwirtschaft, Online Shop)
Über Uns
Unser Profil
Wir sind IT Enthusiasten, die danach streben neue Standards an freier, innovativer Produktivität und Nachhaltigkeit zu erreichen, unter Beibehaltung transparenter Kontrolle über Systeme, Applikationen und eigener Daten.
Uns treibt eine natürliche Neugier an, gepaart mit analytischer Präzision, welche uns immer neue Technologien erschließen und auch eigene entwickeln lässt.
Seit gut anderthalb Jahrzehnten setzen wir eine Vielzahl an Projekten aus unterschiedlichen Branchen um, in den Bereichen Softwareentwicklung, Digitalisierung, Automation von Datenverarbeitungsprozessen und Gestaltung von stabilen, sicheren, sowie reproduzierbaren IT-Infrastrukturen.
Unsere Mission
IT wird immer umfangreicher und schnelllebiger, mit zunehmender Anzahl beteiligter Komponenten, die sich möglichst sicher und austauschbar in ein Gesamtkonstrukt einfügen müssen.
Die Herausforderung der Realisierung, sowie Beherrschbarkeit solcher IT, um zukunftsfähig und innovativ, als auch effizient zu bleiben ist unsere persönliche Herzensangelegenheit!
Warum DLTS IT-Engineering
Wir vereinen tiefe technische Fachkenntnisse aus verschiedenen Bereichen der IT mit breitgefächerter Erfahrung.
Mit positivem Blick gehen wir Veränderungen entgegen und verhalten uns anpassungsfähig im Wandel von Zeit und Technologie.
Dabei vernachlässigen wir aber nicht die Bedeutung von Stabilität und Bewährtem.
Der ganzheitliche Ansatz aus Managed-Service-Provider, Administration, IT-Beratung und Softwareentwicklung ermöglicht es uns unsere Kunden wirklich kennenzulernen und ein tieferes Verständnis für Bedürfnisse, Probleme und deren Lösung zu entwickeln.
Mit uns entscheiden Sie sich für Partner, die sich für Ihr Anliegen ehrlich interessieren.
Referenz von Projekten / Integrationen
Hier finden Sie einige ausgewählte Projekte zur Veranschaulichung unseres Spektrums
Kleine Digitalisierung Unternehmen

Branche: Sozialwesen
Größe der Organisation: > 20
Transfer von Zettelarbeit und PC Einzelplatz Dokumentationsarbeiten mit vierteljährich "handgefertigten" Festplattenbackups mehrerer Häuser zu einer zusammengelegten Groupware Lösung, basierend auf mehreren Nextcloud Instanzen (Federation Sharing) mit Online Office für gemeinsames Arbeiten, Konferenzsystem Aufgabenplanung und Multikalendersystem mit mobiler Anbindung. Automatische verschlüsselte Backups mit Multi Retention Policy, Client-Synchronisation und erzwungene Multi Faktor Authentifizierung (MFA) für die Endnutzer zur verbesserten Cybersecurity.
Große Digitalisierung Unternehmensgruppe

Branchen: Verschiedene
Unternehmensgröße: > 30
Restrukturierung von Einzelplatz Office Arbeit und Anhangs-E-Mail basierte Gruppen Kommunikation mit Netzlaufwerk Datenteilung zu eigener multi Server Plattform mit Nextcloud für Dokumentenmanagement und Teamarbeit, EspoCRM zur Kunden- und Auftragsverwaltung, ERPNext als ERP System, Anbindung an Shopware Shopsysteme und Integration von Automatisierungsroutinen als Standalone Software und mittels n8n, für individuelle Prozesse und Datenverarbeitung. API Gateway und automatische differenzielle Backupsysteme für selektive Daten und Datenbanken.
Outlook CRM Converter

Branche: Montage Dienstleistungen
Unternehmensgröße: > 10
Entwicklung Schnittstellen-Middleware für regelbasierte Konvertierung von Outlook Kalenderdaten mit Anhängen zu CRM Elementen. Mehrere Kalender verschiedener Mitarbeiter beinhalteten über 3000 Firmen und Ansprechpartner, sowie Auftragsinformationen mit verschiedenen Anfangsformaten. Die Middelware wandelte diese in verschiedene CRM Elemente, für EspoCRM um und transferierte diese via API (Schnittstelle) zum System, unter Beachtung doppelter Eintröge durch Bereichsüberlappung der Mitarbeiter, Schnittstellen Transferrestriktionen, möglichen Unterbrechungen und anderen potentiellen Hindernissen, welche Dateninkonsistenzen zur Folge haben können. Ein manueller Transfer hätte mehrere Monate beansprucht, so konnten sich die Mitarbeiter auf produktivere Tätigkeiten fokussieren.
Middleware-Plattform für Online-Shop Produktautomation
Branche: Gebrauchtwarenhandel
Größe der Organisation: > 20
Entwicklung eines Systems, dass es erleichtert Produktinformationen aus verschiedenen Quellen zu sammeln, diese zu verwalten und aus einer Zentrale an verschiedene Endkanäle Ausgaben zu erzeugen. Zu diesem System gehören Webcrawler / Bots, welche von Handelspartnern Produktinformationen auslesen können (es gibt keine Schnittstellen), eines Produktinformation Management Systems (PIM) mit Übersetzungsmodul und Generatoren für Artikelbeschreibungen (HTML), Kataloge (PDF).
Lagerbestandsermittlung via Tabellenkalkulation mit Pivot-Auswertung und Dashboards

Branche: Recycling
Unternehmensgröße: < 10
Anwendung auf Basis von Tabellenalukation zur Verwaltung und Übersicht eines Betriebstagebuchs, sowie zugehöriger Eingänge, Verarbeitungsprozesse und Ausgänge aus dem Lager. Die Anwendung beinhaltet u.a. ein Dashboard mit Sofort-Übersicht über relevante Daten über unterschiedliche Zeiträume mit unterschiedlichem Fokus auf Element-Kategorien, Pivot-Tabellen für interne Auswertungen und Zeitreihen Ansicht über das gesamte Jahr.
Schnittstellen-Automatisierung Online Shop - Warenwirtschaft - DATEV

Branche: Onlinehandel
Größe der Organisation: > 15
Entwicklung eines automatisierten Dienstes, welcher frequentiert Rechnungsdaten verschiedener Arten (wie Standard, differenzbesteuert, Gutschrift, Storno) und Kundendaten aus einem Shopware Onlineshop über eine Schnittstelle abfragt, relevante Informationen extrahiert und in ein DATEV-Format mit entsprechenden Kontenrahmen umwandelt und diese neuen Daten an die verarbeitende Stelle transferiert.
Schutz sensibler Daten - Der Linux Desktop Umstieg

Branche: Soziale Arbeit
Größe der Organisation: > 20
Umrüstung PCs und Laptops auf Linux Betriebssysteme unter Beachtung von Geräten mit verschiedenen Hardware-Levels, so dass verschiedene Desktop Varianten zum Einsatz kommen mussten. Anfertigung reproduzierbarer Nutzerkonten und Profile, um Mitarbeiter Fluktuationen effektiv kompensieren zu können. Integration von zentralisiertem Passwortmanagement via KeePassXC. Verwaltung per Remote Fleet Management.
Automatisierte Dokumentengeneration und Web-Designer

Branche: Industrie
Größe der Organisation: > 20
CLI-Software welche aus Textquellen, Vorlagen und Styling verschiedene Dokumentenformate (z.B. HTML und PDF) erzeugen kann, bestehend aus Konfigurationssprache (JSON Erweiterung), kombinierbaren Parsern für Textextraktion und Generatoren. Webanwendung zum erleichterten Aufbau von Vorlagen, Layouts und Medienintegration sowie visueller Vorschau. Einsatzzweck war die Erzeugung verschiedener Ausgabeformate von Informationen aus einer zentralen Datenbasis für unterschiedliche Endziele wie Online-Shop, Flyer, Katalog, Webseiten.
E-Commerce Connection Plattform
Branche: Gebrauchtwarenhandel
Größe der Organisation: < 10
Entwicklung einer Middleware und Schnittstellen im Sinne eines PIM (Produktinformation Management), die Anfragen aus einer Webseite (Wordpress) mit Produktkonfigurator (Anfragen per E-Mail Versand) sammelt, es ermöglicht diese mit technischen Verarbeitungsschritten und entstandenen zugehörigen Dokumenten zu Verknüpfen und einen Umwandlungsprozess zu einem Verkaufsobjekt zu gestalten, welches über eine Schnittstelle diese Informationen zu einer externen Handelsplattform bidirektional kommuniziert, für die Lieferketten Transparenz von Verkäufer über zwischenhändler und Endkunden.
Produktvariantenkonfiguratoren / Typenklassifkator

Branchen: Industrie und Einzelhandel
Unternehmensgrößen: > 30
Entwicklung eines eingebetteten Module für Desktop ERP-System und eine separate Webanwendung als Standalone Konfigurator. ,Anbindungen externe Schnittstellen für Produktinformationssysteme (PIM) und online Marktplätze. Besonderheit des einen Konfigurators war dessen Komplexität, da dieser in Abhängigkeit teils freier Eingaben für Eigenschaften, Auswirkungen (Einschränkungen) für andere Eigenschaften ermitteln und einen Klassifikator einbettete, der zu den eingaben eine Produkttypen (Approximation, Support Vector Machines) ermittelte, der bestimmend für zugehörige technische Datenblätter (und interne Weiterverarbeitung, z.B. Fertigungsverfahren) für die Ausgabe an den Nutzer war.
IT-Security Awareness Training und Modernisierung IT-Landschaft

Branche: Verschiedene
Unternehmensgröße: > 20
Für anstehende Zertifizierungen und Auditierungsprozesse wurden von unserer Seite Analysen an IT-Sicherheit und DSGVO durchgeführt. Dazu entsprechende Schulungen. Im Anschluss ergriffen wir Maßnahmen zur Verbesserung der IT-Sicherheit für Server und Anwendungen, darunter Verschlüsselung für Server und Backupssysteme, Root Jails, Firewall Konfigurationen, Netzwerksegmentierung, Monitoring, Schlüssel basiertes Admin Login, Multifaktorauthentifizierung für Anwendungen.
Graph In Memory + Filesystem Database und Webanwendung zur Datenvisualisierung

Branchen: Verschiedene
Größen der Unternehmen: 10 - 30
Für verschiedene Unternehmen wurde ein System zur einfachen Erzeugung von datenbezogener und visueller Statistiken benötigt. Entwicklung eines datengetriebenen Systems, dass ohne Programmierung mit einfachen Bausteinen komplexe Abfragen erzeugen kann und die Ergebnisse wahlweise als Tabellen mit Sortier-/ Filtereigenschaften, sowie Diagramm Darstellungen erzeugen kann, bzw. Ergebnisse als .csv oder .json für programmatische Weiterverarbeitung zur Verfügung stellt. Als intermediärer Datenspeicher wurden eine auf Graphen (NoSQL) und Datei-basierte bzw. eine In-Memory Datenbank entwickelt.
eRechnung Generator + QR für individuelle Layouts
Branche: Dienstleistungen
Größe der Organisation: < 10
Individuelle CLI-Anwendung, die aus verschiedenen Quellen Rechnungs- oder Projektdaten holt, ggf. in Rechnungsdaten umwandelt und diese in individuelle Vorlagen einbettet, ein internationales (UBL) eRechnungs XML erzeugt, dieses in das PDF als Anhang integriert und zusätzlich einen QR-Code für die Rechnung erzeugt und ebenfalls in das PDF integriert. Hauptgrund von der Abkehr existierender Fertiglösungen waren individuelle Regeln für die Generierung von Nummernkreisen und Abhängigkeiten zu externen Projektmanagement als Datenquelle, sowie fehlende Freiheiten zu Vorlagengestaltung.
Reaktivierung Online Shop auf Container nach Webhoster FailUpgrade
Branche: Einzelhandel
Größe der Organisation: > 20
Transfer von Webshop aus Webhosting auf dedizierte Instanz nach einem fehlgeschlagenen Zwangsupdate für Datenbanken des ursprünglichen Webhosters. Dies hatte zur Folge, dass zu einer Inkompatibilität zwischen der MySQL Datenbank und einer php Version kam, die nicht auflösbar war weil verschlüsselte Ioncube Loader Module in Plugins and die Version der Programmiersprache gebunden waren und aufgrund der hohen Individualisierung des Onlines Shops, dieser nicht einfach zu einem neuen Major Release ge-upgraded werden konnte. Der Transfer zu unseren Systemen verhinderte einen Totalausfall des Shops.
Shopware, EspoCRM, Nextcloud Plugins, n8n-Automatisierung
Branchen: Verschiedene
Entwicklung verschiedener Plugins, u.a.:- Shopware Plugin für Rechte-eingeschränkte Artikel-Ansicht und Bestellinformationsausgabe
- Shopware Plugin für detaillierte Druckausgabe für Rechnungen mit technischen Datentabellen und Bildern
- Nextcloud Plugin für verbessertes Multi-Tab Arbeiten
- EspoCRM Plugin EspoCRM Kalender Plugin - Erweiterung um Multi-Color Kategorien für Kalender und native wiederkehrende Ereignisse
- EspoCRM Plugin für Genehmigungsbedürftige Angebot-Auftrag-Lieferung Phasen als Workflow
- EspoCRM Workflow Plugin für desktopfreies Arbeiten
FAQ:
Agieren Sie als Systemhaus?
Nein, wir sind in erster Linie Remote Dienstleister und bieten daher mit Ausnahme keine Vor-Ort Dienstleistungen an.
Etwaige Ausnahmen beschränken sich auf unser geografisches Umfeld um Werra-Meißner Kreis Raum Eschwege / Meinhard.
Wie integrieren Sie in bestehende Infrastruktur?
Unsere Lösungen sind so angefertigt, dass Sie in bestehende Infrastruktur integrierbar sind. Als Container (-Verbund) oder virtuelles Image lassen Sie sich in nahezu jede virtualisierte Umgebung integrieren, egal ob vor Ort (on-premises), auf VPS oder dedizierten Servern oder innerhalb von Cloud / Hyperscaler Umgebungen.
Wenn benötigte Komponenten (Hardware, Virtualisierung) nicht vorhanden sind, dann stimmen wir uns mit den vorhandenen Teams ab.
Images / Infrastructure as Code / Konfigurationen stellen wir via Ansible, Nix oder anderen Dateiformaten über Hausinterne Zugänge (FTP, VPN, SSH, Cloud etc.) bereit.
Code über git Plattformen von Ihnen selbst gehostet oder Cloud.
Wo hosten Sie Server?
Wir hosten Server bei IaaS Anbietern in Deutschland (Netcup, Hetzner), die Hochleistungshardware in abgesicherten Groß-Rechenzentren bereitstellen, ISO 27001 zertifiziert und vollständig DSGVO konform.
Serverstandorte sind üblicherweise im DACH-Raum, vorzugsweise in Deutschland. Auf Wunsch gibt es weitere Möglichkeiten. Sie können es sich letztlich aussuchen.
Was sind die Vorteile vom Hosting?
Es wird keine eigene interne Administration benötigt, sowie Platz für Serverräume etc. Zudem sind Hardware bedingte ausfälle nahezu ausgeschlossen und die Systeme sind ohne größere Umstände auf neuere Technologie transferierbar. Auch ohne explizite Domain sind die Server extern per Namensauflösung erreichbar und Subdomain fähig.
Wir nutzen Anbieter für Hardware Infrastruktur mit sehr guten Preis- Leistungsverhältnissen, so dass die Kosten im Vergleich zu eigener Hardware meist deutlich niedriger sind.
Was sind die Nachteile vom Hosting?
Übertragungsgeschwindigkeiten zu den Servern sind an die Verfügbarkeit von Internetanbindungen gekoppelt. Hat man selbst einen schlechten Standort, kann Hosting für die Nutzung für Inhouse-Infrastruktur limitiert sein. Hierbei kommt es auf die Anwendungsfälle an.
Sehr hohe benötigte Speicherkapazitäten (> 10 TB) oder GPU Anforderungen können sich stark auf das Kostenmodell auswirken, hier können alternative Lösungen die effektivere Wahl sein.
Sind wir an Sie als Anbieter / Dienstleister gebunden?
Nein, die absolute Hoheit über Ihre Dienste liegt bei Ihnen.
Zugriffe, inklusive vollständiger Systemzugänge können Sie jederzeit anfragen. Wir stellen hierzu Passwortdatenbanken, die Integration in Vaultwarden etc. zur Verfügung, falls Ihr Unternehmen derartige Dienste bereithält oder alternativ per (verschlüsselter) E-Mail (weniger empfohlen).
Beachten Sie bitte, dass bei vollständigem Systemzugriff, keiner Anspruch auf Schadensersatz von uns gewährleistet wird.
Hat mein Unternehmen die volle Kontrolle über die Server, Dienste und Daten?
Ja, ausnahmslos. Wir sind nur Dienstleister für Sie im Auftrag.
Wie werden Anwendungslandschaften zusammengestellt?
Anwendungslandschaften werden individuell nach Ausgangslage und Zielen eines Projektes zusammengestellt.
Die Anforderungen eines Projektes oder Zielstellung bestimmen letztlich die IT-Architektur. Beispielsweise beteiligte Server (-Anzahl), die Netzwerksegmentierung oder welche Datenbank-Container Applikationen teilen und wie viele es gibt.
Es entstehen bei der Komposition schnell dutzende bis hunderte sensible (sicherheitsrelevante) Konfigurationen wie Datenbank und Nutzer-Passwörter, bzw. Schlüsselpaare für Zugänge.
Deshalb kopieren wir nicht einfach Setups blind. Eine individuelle Komposition bestimmt die Art und Anzahl und sensiblen Informationen / Zugängen, welche dann von uns automatisch generiert und bereit gestellt werden. Soweit möglich in separat geschützten sogenannten Secret Vaults, die es ermöglichen die sensiblen Informationen erst zur Laufzeit freizugeben, was den Sicherheitsgrad nochmals deutlich vergrößert.
Wie wird individuelle Software entwickelt?
Softwareentwicklung findet bei uns unter der Verwaltung von Versionskontrollsystemen (git) statt. Welche Sprachen und Tools / Frameworks zum Einsatz kommen, ist abhängig von den Anforderungen eines Projektes. Die Umsetzung erfolgt im Sinne funktionaler Programmierung.
Wie wird individuelle Software bereitgestellt?
Im üblichen Fall wird von uns entwickelte Software im Sinne eigenständiger Applikationen, Tools oder Dienste über Container bereitgestellt. Interaktion mit anderer Software findet üblicherweise über Netzwerkkommunikation und zugehörige Protokolle statt.
Software im Sinne von Plugins oder Erweiterungen wird je nach Ausgangslage und Möglichkeiten des zugrunde liegenden Systems per Plugin-Manager / API oder git deployments bereitgestellt.
Wieso Open Source?
In erster Linie wegen Transparenz und Kontrolle
Die Kontrolle entsteht aufgrund der Transparenz und Zugänglichkeit zum Quellcode. Damit ist diese Kontrolle in die eigene Verantwortung transferierbar und das ist der entscheidende Punkt. Es kann frei Neues geschaffen werden, basierend auf Existierendem, ohne Einschränkungen.
Der Sinn hierfür erschließt sich spätestens, wenn man mit Closed Source ständig gegen die Wand gefahren ist, weil irgendwas nicht machbar war und es gerade kein Feature in Planung für die nächsten Meilensteine der nächsten Jahre dazu gab.
In zweiter Linie weil Open Source oft mit kostenfreien Basis-Versionen daherkommt, die anfängliche finanzielle Transparenz garantieren, da keine Lizenzkosten oder per User Abos anfallen.
Die Bedeutung erschließt sich darin, dass für manche Zwecke eine Vielzahl geeigneter Software ausgetestet werden muss, um die geeignetste zu finden.
Das wird dann anstrengend, wenn man sich jedes Mal erst per Email registrieren muss, und dann ständig Werbung bekommt oder gleich ein Abo im Voraus
eingehen muss. Dass kann sich schnell aufsummieren, bis die richtigen Komponenten gefunden sind.
Aus diesen Erfahrungen lernten wir, wie wichtig technologische Emanzipation ist.
Ist Open Source kostenlos?
Open Source bedeutet nicht automatisch kostenlos. Das wäre FOSS - Free Open Source Software.
In den meisten Fällen - dies gilt auch für die von uns standardmäßig unterstützten Systeme - ist zumindest eine Grundversion
kostenfrei. In vielen Fällen reichen bereits diese Grundversionen für den produktiven Einsatz aus. Sollte dem nicht so sein, beraten wir im Voraus zu diesem Thema und eventuell anstehenden Kosten, da diese sehr unterschiedlich sein können, von Einmalzahlung über Monats- oder Nutzer-Abos oder bis hin zu Datentransfer basierten Varianten.
Heißt Open Source ich muss auf Linux umsteigen?
Nein, Open Source hat mit dem Betriebssystem in erster Linie nichts zu tun.
Im Linux Umfeld kommt allerdings viel Open Source zum Einsatz.
Dadurch, dass Linux das am meist verbreitetste System für Server ist und viele Anwendungen auf Servern laufen, kommen diese Begriffe oft zusammen vor.
Anwendungen für Benutzer (wie z.B. Nextcloud, Webseiten, Online Shops) die wir auf Linux Servern bereitstellen, werden meist über einen Internet Browser (Chrome, Firefox, ...) von den Anwendern bedient.
Damit haben Sie Zugriff von nahezu jedem beliebigen Betriebssystem (Windows, Linux, MacOs, Mobilgeräte), so dass diese Wahl bei Ihnen bleibt.
Kontakt
Kontaktieren Sie uns kostenfrei und völlig unverbindlich, gern auch bei Fragen oder anspruchsvollen Projektideen, wahlweise in Deutsch oder Englisch.
Auf Anfragen melden wir uns zeitnah und persönlich bei Ihnen.